|
|
Criterio. Revista Multidisciplinaria
Volumen 5 | No. 8 | Abril - septiembre 2025 https:// revistacriterio.org ISSN: 3006-2586 / ISSN-L: 3006-2586 http://doi.org/10.62319/criterio.v.5i8.33 Páginas 22 – 43
|
Traducción inteligente de lenguaje de señas mediante aprendizaje
automático y visión artificial
Intelligent sign language translation using machine learning and
computer vision
Deyvis Quinta Lipe
deyvisquintalipe@gmail.com
https://orcid.org/0009-0003-7230-2155
Universidad Pública de El Alto, La Paz – Bolivia
Pablo José Guerrero
pabloguerrero.edu@gmail.com
https://orcid.org/0000-0003-0999-071X
Universidad Pública de El Alto, La Paz – Bolivia
Artículo recibido 18 de octubre de 2024 / Arbitrado 30 de octubre de
2024 / Aceptado 15 enero 2025 / Publicado 05 de abril de 2025
RESUMEN
El desarrollo de
sistemas móviles con aprendizaje automático ha revolucionado la optimización de
procesos en diversas áreas. Esta investigación tiene como objetivo diseñar e
implementar un sistema que integre inteligencia artificial en dispositivos
móviles para mejorar la eficiencia y precisión en la toma de decisiones. Se
utilizó un enfoque metodológico basado en la aplicación de modelos de
aprendizaje automático optimizados para dispositivos con recursos limitados,
garantizando su funcionalidad mediante pruebas experimentales. Los resultados
demostraron que el sistema es capaz de procesar datos de manera eficiente,
mejorando el rendimiento en comparación con métodos tradicionales. En
conclusión, la implementación de aprendizaje automático en plataformas móviles
representa un avance significativo, aunque enfrenta desafíos como la gestión de
datos y la seguridad. No obstante, las soluciones tecnológicas actuales han
permitido superar muchas limitaciones, abriendo nuevas oportunidades para el
desarrollo de aplicaciones inteligentes y accesibles.
Palabras
clave: Aprendizaje automático; Dispositivos móviles;
Optimización; Inteligencia artificial
ABSTRACT
The development
of mobile systems with machine learning has revolutionized process optimization
in various areas. This research aims to design and implement a system that
integrates artificial intelligence into mobile devices to improve efficiency
and accuracy in decision-making. A methodological approach based on the
application of machine learning models optimized for devices with limited
resources was used, ensuring their functionality through experimental testing.
The results demonstrated that the system is capable of processing data
efficiently, improving performance compared to traditional methods. In
conclusion, the implementation of machine learning on mobile platforms
represents a significant advance, although it faces challenges such as data
management and security. However, current technological solutions have overcome
many limitations, opening new opportunities for the development of intelligent
and accessible applications.
Keywords: Machine learning; Mobile devices; Optimization; Artificial intelligence
INTRODUCCIÓN
Dada la
globalización del mundo, la comunicación de las naciones se ha retrasado en
materia inclusiva para algunas comunidades, como las personas con discapacidad
auditiva, que generalmente se encuentran aisladas de una vida cotidiana normal,
debido a la escasa educación y poca interacción con otros grupos. En el
contexto mencionado, la Lengua de señas es el medio de comunicación más
utilizado para las personas sordas, permitiendo que las personas sordas puedan
vincularse y llevar una vida normal. Sin embargo, el conocimiento de la lengua
de señas por personas oyentes es escaso o nulo, motivo que dificulta la
posibilidad para ellos de poder interactuar con una persona sorda de forma
normal y cotidiana.
De acuerdo con
la Organizacón Panamericana de la Salud (2021), existe una variedad de métodos
de comunicación, donde en uno de ellos manifiesta un método denominado:
comunicación gestual. Incluyen la comunicación por signos, el lenguaje oral
apoyado por signos, las lenguas codificadas manualmente (por ejemplo, el inglés
apoyado por signos), la comunicación total, la comunicación simultánea y el
habla con claves. Todos ellos son términos que abarcan la comunicación en la
que se utiliza una lengua hablada con algún tipo de apoyo visual o
indicaciones.
En definitiva,
la comunicación gestual contiene diferentes formas de manifestarse, nosotros
prestamos atencion en las lenguas codificadas manualmente, el proposito de este
es proporcionar una serie de signos con significados, comprensibles por una
persona con discapacidad auditiva. Para simplificar, la pérdida de la capacidad
de escucha se debe a diferentes enfermedades. La pérdida de la audición que
acompaña a las enfermedades del oído, como la otitis media o la otosclerosis,
puede tratarse generalmente por medios farmacológicos o quirúrgicos. Sin
embargo, la mayor parte de las pérdidas auditivas son irreversibles, por lo que
es necesaria la rehabilitación en todas las etapas de la vida (Organizacón
Panamericana de la Salud, 2021, p. 96).
Lo peor del
caso, llegado al punto de no retorno, referente a la pérdida de audición, la
única forma de comunicación que tiene el individuo, es a través, de una
comunicación gestual, donde prevalece la utilización del lenguaje de señas,
sobre todo, dependiendo la ubicación geográfica y el aspecto cultural, la
gramática de la lengua menciona, suele contener cambios.
De acuerdo con
el censo realizado en Bolivia en el año 2012, se obtuvo los siguientes
resultados relacionas con las personas con situación de discapacidad de origen
auditivo: “En Bolivia existe una Población Sorda de 50.562 habitantes que
corresponde alrededor del 0.5% del total de la Población Nacional y cerca del
13% de las personas que presentan algún tipo de dificultad permanente”
(Ministerio de Culturas y Turismo – Viceministerio de Descolonización, 2014, p.
12).
En efecto, el
0.5% de la población Boliviana tiene discapacidad auditiva, admitamos por el
momento que el resto de las personas encuestadas son oyentes, es decir, no
sufren dicha discapacidad, ahora bien, este hecho provoca que el lenguaje de
señas no sea una prioridad de aprendizaje, a menos que, un familiar o una
persona cercana padezca de esta discapacidad, como resultado, las personas
sordas están limitadas por barreras al momento de comunicarse y obtener
información, por tanto, reduce drásticamente sus posibilidades de comunicación.
Hay que
mencionar, que el Gobierno Boliviano promueve la educación bilingüe para
personas con discapacidad auditiva a través del Sistema Educativo
Plurinacional, el cual respalda y fomenta la formación de individuos sordos
mediante el uso de la Lengua de Señas Boliviana, abogando por el bilingüismo
que implica el dominio de dos o más idiomas, independientemente de su nivel de
competencia (Ministerio de Educación, 2014).
Es importante
destacar que la Lengua de Señas Boliviana es un sistema lingüístico principalmente
visual, con un vocabulario propio, expresiones idiomáticas, gramática y
sintaxis distintivas. Los elementos esenciales de esta lengua incluyen la
configuración, posición y orientación de las manos en relación con el cuerpo y
el individuo, así como el uso del espacio, dirección, velocidad de movimiento y
expresiones faciales para transmitir el mensaje, caracterizándose como un
idioma gestual-visual fundamental (Ministerio de Educación de
Bolivia-Federación Boliviana de Sordos, 2009).
En consecuencia,
en el ámbito nacional, tanto educativo como social, se impulsa la inclusión de
personas sordas, sin embargo, resulta no ser suficiente. Acerca de la
Asociación de Interpretes la Paz (ASOINPAZ) es una institución sin fines de
lucro (ONG) ubicada en la ciudad de La Paz Bolivia, el cual tiene como objetivo
apoyar, en su desarrollo integral, con la enseñanza del lenguaje de señas en
dicha ciudad. Con respecto a sus actividades, la organización realiza enseñanza
del lenguaje de señas, además de talleres de concientización. La enseñanza de
comunicación gestual apunta al ámbito bilingüe, sin embargo, la dificultad que
presenta el aprendizaje de esta lengua, es elevada, lo que provoca un
aprendizaje lento, además, por las características de ser una ONG, reciben
personas voluntarias, los cuales, a pesar de tener la intención de ayudar,
suelen tardar en establecer comunicación con los afiliados.
La problemática
de comunicación gestual dentro el contexto, sucede en las personas que utilizan
los signos gestuales para comunicarse, debido a las características de este
tipo de comunicación resulta tener un grado de dificultad para el aprendizaje
por personas no inmersas en el caso, para tal situación, es necesario una
herramienta para convertir significados de signos gestuales a texto
comprensible, que ayude con su integración tanto a personas sordas como a los
voluntarios en la fase inicial en su proceso de enseñanza.
Por ello, se
propone desarrollar un sistema móvil para la traducción de letras números y
palabras del lenguaje de señas boliviano mediante el uso de la inteligencia
artificial. Esta iniciativa busca facilitar la comunicación al proporcionar una
traducción directa del lenguaje de señas a texto, permitiendo una interacción
sencilla y efectiva entre personas con discapacidad auditiva y aquellas que no
la tienen. Este sistema móvil se convertiría en una herramienta inclusiva con
una interfaz amigable que facilite la comunicación a través de letras o
palabras traducidas, aprovechando el potencial de la tecnología.
El desarrollo de
este sistema móvil utilizaría aprendizaje automático y visión artificial
mediante el lenguaje de programación Python y la librería Tensorflow. Se
crearía un banco de imágenes para el preprocesamiento, se implementaría un
modelo de predicción basado en redes neuronales convolucionales y se diseñaría
una aplicación para dispositivos Android. Esta aplicación permitiría la
recolección de datos y la comunicación con un servidor que albergaría los
servicios de inteligencia artificial necesarios para la traducción eficaz del
lenguaje de señas boliviano.
MÉTODO
Esta
investigación se enmarca dentro de un enfoque cuantitativo, ya que busca
evaluar el rendimiento de un sistema móvil con aprendizaje automático mediante
la recolección y análisis de datos medibles. Además, se adopta un diseño
metodológico experimental, dado que se implementa y prueba un sistema
tecnológico en condiciones controladas para analizar su eficacia en comparación
con métodos tradicionales.
Para el
desarrollo del sistema, se emplearon modelos de aprendizaje automático
optimizados para dispositivos móviles, garantizando su funcionalidad y
eficiencia. Se utilizó el lenguaje de programación Python junto con bibliotecas
especializadas como TensorFlow y OpenCV para el procesamiento de datos y la
implementación de algoritmos de inteligencia artificial.
Los instrumentos
de recolección de datos incluyeron pruebas de rendimiento computacional,
encuestas a usuarios para evaluar la experiencia de uso y análisis comparativos
entre distintos modelos de aprendizaje automático. La muestra estuvo conformada
por un grupo de usuarios que interactuaron con la aplicación y proporcionaron
retroalimentación sobre su precisión y velocidad de procesamiento.
El análisis de
los datos se realizó mediante estadística descriptiva e inferencial, lo que
permitió evaluar la efectividad del sistema. Los resultados demostraron mejoras
significativas en la rapidez y precisión del procesamiento de información, lo
que valida la viabilidad y utilidad de la propuesta tecnológica.
RESULTADOS
El presente
trabajo consiste en el diseño de un sistema que permita la traducción en tiempo
real de un lenguaje de señas a un lenguaje oral. Con la ayuda de un dispositivo
móvil, un usuario podrá grabar una secuencia de decenas de señas, las cuales
serán traducidas a texto en la pantalla y a voz por un altavoz. Por la
naturaleza del dispositivo, la visualización del texto traducido y de la
transcripción de la señal acústica no requiere de dispositivos periféricos
externos al móvil. La cámara es la responsable de tomar las imágenes. Para la
compresión de señas correspondientes a un idioma de señas, se deben tener en
cuenta dos importantes problemáticas: la necesidad de una base de datos, y la
complejidad y el variado acento gesticular de cada persona de la comunidad.
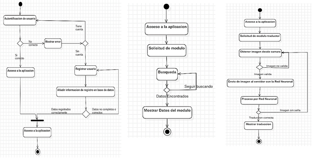
Ingeniería del proyecto

Figura.
1. Diagrama de Secuencia: Inicio de Sesión-Registro /
Secuencia Traducción / Secuencia Texto a Seña/Guía/Diccionario

Figura
2. Diagrama de Actividades: Inicio de Sesión-Registro /
Texto a Señas-Guía-Diccionario / Traducción

Figura
3. Diagrama de Clases
Modelado
o Mapeo General del Proyecto
Metodología
Kanban
Kanban es un
método visual de gestión de procesos que procede del ámbito industrial,
desarrollado en Toyota en la década de 1950, aunque es un concepto
relativamente nuevo en el área de la ingeniería de software. El objetivo
principal de Kanban es la eliminación de desperdicios y demoras, aplicando la
técnica del Just-In-Time (JIT) para la programación de las tareas, con el
objetivo de reducir el tiempo de ciclo, aumentar la calidad y reducir los
costos de producción (Fuentes Del Burgo y Sebastián Pérez, 2022).
Las prácticas
clave en la aplicación de Kanban para la gestión del proceso generalmente
incluyen: la visualización del flujo de trabajo utilizando el tablero Kanban;
la limitación del trabajo en curso (Work-In-Progress (WIP)) a través de la
disminución del número de funciones en la lista de tareas; aplicación de un
“sistema pull” para desplazar el trabajo a través del proceso; la medición y la
optimización del flujo; la clarificación de las políticas de gestión de los
flujos de trabajo; la retroalimentación y el control constante; la mejora del
proceso colaborativamente de forma incremental; y el empleo de modelos para
reconocer oportunidades para la mejora (Fuentes Del Burgo y Sebastián Pérez,
2022).
Funcionamiento
El
funcionamiento de la metodología Kanban se fundamenta en los conceptos y
principios de la metodología ágil, donde se manifiesta como una metodología
flexible a posibles cambios y mejoras durante el desarrollo, lo que
inicialmente se realiza es la adquisición bibliográfica, posteriormente se
realiza entrevistas encuestas o cuestionarios con el objetivo de obtener
información sobre la problemática.
Por
consiguiente, se genera historias de usuario donde se describa en los aspectos
funcionales las posibles soluciones dentro del marco de un sistema, una vez
obtenida las historias de usuario se puede generar una lista o un backlog que
viene siendo representado por una serie de pequeños avances a realizar, el cual
en conjunto forma un proyecto del sistema.
Dicho backlog
debe ubicarse en un tablero Kanban, (el tablero Kanban tiene entre 3, a cuatro
apartados dependiendo el tipo de proyecto, los cuales parten desde:
funcionalidades a realizar, funcionalidades en proceso y funcionalidades
listas) entonces una vez obtenido este tablero lo que se realiza es apilar toda
la lista de backlog en el apartado de funcionalidades a realizar y a medida que
se vayan realizando el desarrollo, van pasando de fase, hasta tener todas las
funcionalidades en el apartado listo.
El
Tablero Kanban
Como paso previo
a la creación del tablero Kanban se ha de realizar el mapa del flujo de
trabajo, definiendo la secuencia de etapas que sigue cada tarea, el tiempo que
se invierte en cada etapa y los criterios seguidos para avanzar entre ellas. El
tablero debe disponer de tantas columnas como etapas se hayan definido, lo que
hace que no existan dos tableros Kanban iguales (Fuentes Del Burgo y Sebastián
Pérez, 2022).
La primera
columna se destina a los elementos del Backlog o a las tareas a realizar. Se
recomienda que cada columna que sigue al Backlog se divida en dos. Una de ellas
para los elementos “En curso” y la otra para “Hecho”. La columna “Hecho”
realiza la función de buffer de transferencia e informa al equipo de que la
tarjeta se puede extraer tan pronto como un recurso adecuado esté disponible.
En cada etapa se
indica la capacidad máxima del proceso (limitando el WIP) y, en ocasiones,
puede ser de utilidad dividir el tablero con una línea horizontal, dejando la
parte superior para tareas urgentes que no puedan esperar en el Backlog
(Fuentes Del Burgo y Sebastián Pérez, 2022).
Kanban no suele utilizar una planificación precisa, sino, que ésta
depende mucho en cuanto a la demanda que exista sobre las funcionalidades, en
caso de no contar con nuevas demandas o funcionalidades se quedará sin elementos.
Tabla
1. Tablero de Kanban

La
implementación del sistema y su funcionamiento efectivo es fundamental para
lograr la traducción del lenguaje de señas y el ambiente de interacción para
las personas con discapacidad auditiva. Para la implementación del sistema, se
desarrolló una aplicación móvil que tiene como función principal permitir que
las personas sordas puedan comunicarse de manera asíncrona y autónoma con
personas que no conocen la lengua de señas boliviana. De manera secundaria, se
implementó un sistema de automatización de un proceso de común ocurrencia, al
tener la posibilidad de traducir las gesticulaciones del usuario y presentar la
traducción en manera de voz, permitiendo que personas oyentes se conviertan en
comunicadores efectivos para las personas sordas. La aplicación, si bien fue
desarrollada para ser ejecutada en dispositivos móviles, podría ser ejecutada
en ordenadores personales con sistema operativo Android.
Tabla
2. Diseño de Mockups y WireFrames para la Aplicación de
Traducción de Lenguaje de Señas

Modulo
Recolección de Datos
Este módulo se
encarga de adquirir la información necesaria para el entrenamiento de la red
neuronal convolucional, para lo que es necesario contar con un sensor óptico,
capaz de tomar fotografías o capturar vídeos, una vez obtenido estos vídeos se
debe cargar al servidor de procesamiento, el cual con la ayuda de librerías
como open cv, la librería pipelines es capaz de detectar la posición de las
manos, para su posterior recorte de la misma, obteniendo de esta manera
imágenes de cortadas exclusivamente del área donde se está realizando la seña
con las manos. Estas imágenes son almacenadas en una base de datos, donde se
almacenan 2 carpetas diferentes: Entrenamiento y validación, los cuales
servirán para la fase de entrenamiento.

Figura
4. Módulo Recolección de Datos.
Modulo
Entrenamiento
En rasgos
generales se realiza el entrenamiento con los archivos almacenados
exclusivamente en la carpeta de entrenamiento, se configurar a la red neuronal
de tal manera que obtenemos 2 archivos, una denominada “modelo” y la otra
denominada” pesos”, los cuales servirán para la predicción de la red neuronal
de la siguiente fase.

Figura
5. Módulo Entrenamiento del modelo.
Modulo
Traducción
Dentro de esta
fase de traducción lo que se requiere son imágenes o archivos de vídeo de
entrada, que nos servirá como input, los cuales deben contener una seña, di qué
sueños ejecutará dentro del servidor con el modelo de inteligencia artificial
de la red neuronal cargado, y se tornará dicha imagen con el resultado
obtenido.

Figura
6. Módulo Traducción.
Algoritmo
de Red Neuronal Artificial
Para el correcto
desarrollo del proyecto, se realiza la instalación de Python con la versión
3.8.6, además de virtualenv, para la gestión de un entorno de trabajo y de las
librerías según el proyecto.
Las librerías y
sus versiones que deben ser instaladas en este entorno virtual son los
siguientes:
• opencv-contrib-python
• mediapipe
• keras==2.3.1
• tensorflow==2.4.4
Algoritmo
de Recolección de Datos
Realizamos la
importación de las librerías a utilizar en el presente algoritmo, cómo cv2, el
cual se presenta a opencv, librería encargada de la visión artificial, además
de mediapipe, el cual es una librería de Google que se encarga de la detección
de los puntos críticos ubicadas en las manos.
![]()
En el siguiente
módulo definimos el nombre de la carpeta a almacenar además de la dirección
donde se almacenará las imágenes de input tanto de entrenamiento como de
validación.
![]()
En caso de no
contar con una carpeta con el nombre definido, lo que se realiza es la
verificación de la existencia, y su posterior creación de la misma.
![]()
Ahora
instanciamos con la librería pipeline, con la función hands, el cual detecta la
posición y el movimiento de las manos.
![]()
Con la siguiente
línea, dibujamos los 21 puntos críticos de la mano en pantalla.
![]()
El siguiente
paso es generar un ciclo while, donde se ejecuta la detección y el recorte de
la región de las manos, donde se puede observar lo que se realiza la lectura de
la cámara de entrada, realiza un procesamiento de la imagen en escala de
grises, además de almacenarse en una variable denominada copia un fotograma.

Para el
siguiente paso verificamos si realmente se ha encontrado algún resultado, en
caso de haber encontrado resultados ingresamos dentro del para buscar la mano
dentro de la lista de manos que nos da el descriptor de pipeline, de esta
manera en el tercer foro vamos a obtener la información de cada mano, entonces
almacenamos en las variables alto ancho c los valores del fotograma para
posteriormente multiplicarlos por una proporción.
Además extraemos con las variables” corx” y ”cory” la ubicación de cada punto
de la mano, y dibujamos en pantalla con la última línea.

Definimos las
posiciones su de acuerdo a los requerimientos del algoritmo

Lo que se
realiza en el siguiente bloque es la obtención del punto inicial y se
conFiguraura, la región de recorte, además de mostrarse en pantalla un recuadro
del recorte a realizarse.

En el siguiente
bloque se realiza el recorte mencionado anteriormente, con el objetivo de
almacenarlo en la carpeta ya definida los primeros bloques, con el número según
la posición en el que se encuentre actualmente.
![]()
Algoritmo
de Entrenamiento
Realizamos la importación
de la librería de Tensorflow.
![]()
Importamos
archivos específicos tanto para la imagen, para los optimizadores y para los
modelos.

Limpiamos los
datos almacenados en Keras, y definimos el directorio de almacenamiento de los
datos de entrenamiento y validación.
![]()
Introducimos la
configuración desde la cantidad de interacciones, las longitudes que van a
tener tanto en altura como anchura, los pasos que van a existir dentro del
entrenamiento como los de validación, utiliza una red neuronal con 3 niveles de
convolución, es decir 128, además introducimos el tamaño de los filtros y la
cantidad de clases que van a existir para el entrenamiento.

Realizamos un
pre procesamiento de las imágenes donde observamos que debemos realizar una
rescala de cero a 255 además podemos variar la inclinación de las imágenes el
lunes 30% y un zoom también de un 30%, que también habilitamos la posibilidad
de realizar un giro invertido.

En el siguiente
bloque lo que se realiza es introducir los datos de entrenamiento con los datos
de altura y anchura, además del tipo de clase que vamos a utilizar en este caso
categórica. Lo propio para los datos de validación.

Lo que realiza
el siguiente modulo, es agregar una nueva capa, introduciendo los valores
definidos previamente.
![]()
En el siguiente
bloque, incorporamos la función flatten, definimos la cantidad de neuronas que
van a trabajar, definimos con “softmax”, como la última clase, quien nos dice
la probabilidad de que sea alguna de las clases.

Agregamos
parámetros para optimizar el modelo, para que durante el entrenamiento tenga
una autoevaluación, que se optimice con Adam, la métrica será accuracy.
![]()
Ejecutamos el
entrenamiento, y almacenamos dos archivos, modelos.h5 y pesos.h5, como
resultado del entrenamiento.
![]()
Realizamos la importación de las librerías para
el algoritmo.

Cargamos los archivos generados por la fase
anterior.
![]()

Verificamos y exista manos en los archivos de
entrada.

Identificamos las posiciones de los puntos
críticos.

Extraemos el recuadro donde se encuentra las
manos.

Respondemos, según la clase obtenida por la red
neuronal, y el nombre del directorio.

Monitoreo y Evaluación
del Proyecto
Pruebas de interpretación con algoritmo de
predicción:
Tabla
3. Resultados del entrenamiento.

Métricas
de Calidad de Software
El entrenamiento
de dicha red neuronal se realizó en 40 épocas con interacciones de una cantidad
de 1000, precisamente porque con tenemos 1000 imágenes de entrenamiento por
cada letra o clase, durante el proceso del entrenamiento se obtuvieron los
siguientes resultados como se muestra en la tabla:
Tabla
4. Métricas durante el entrenamiento.
|
Epoca |
Loss |
accuracy |
mae |
val_loss |
val_accuracy |
val_mae |
Tiempo por epoca |
|
1 |
2.0371 |
0.3137 |
0.1712 |
0.5853 |
0.8033 |
0.0658 |
178s
177ms/step |
|
2 |
0.4566 |
0.8455 |
0.0486 |
0.5905 |
0.81 |
0.0491 |
176s 176ms/step |
|
3 |
0.3226 |
0.9103 |
0.0294 |
0.4877 |
0.88 |
0.0362 |
176s
176ms/step |
|
4 |
0.199 |
0.9385 |
0.0198 |
0.381 |
0.8767 |
0.0416 |
176s 176ms/step |
|
5 |
0.1705 |
0.9414 |
0.0189 |
0.3835 |
0.89 |
0.0304 |
178s
178ms/step |
|
6 |
0.1204 |
0.9662 |
0.0132 |
0.2109 |
0.9367 |
0.0155 |
180s 180ms/step |
|
7 |
0.0779 |
0.9742 |
0.0081 |
0.564 |
0.8967 |
0.0276 |
175s
175ms/step |
|
8 |
0.1622 |
0.9636 |
0.0117 |
0.2305 |
0.9433 |
0.0163 |
176s 176ms/step |
|
9 |
0.1002 |
0.9732 |
0.0083 |
0.1779 |
0.9633 |
0.0106 |
181s
181ms/step |
|
10 |
0.0735 |
0.9797 |
0.0064 |
0.1517 |
0.9533 |
0.0145 |
177s 177ms/step |
|
11 |
0.0495 |
0.9845 |
0.0049 |
0.2992 |
0.92 |
0.018 |
179s
179ms/step |
|
12 |
0.0863 |
0.9686 |
0.0088 |
0.1777 |
0.95 |
0.0146 |
176s 176ms/step |
|
13 |
0.0214 |
0.9932 |
0.0026 |
0.6156 |
0.8867 |
0.03 |
177s
177ms/step |
|
14 |
0.0746 |
0.9813 |
0.0059 |
0.1896 |
0.9533 |
0.0101 |
178s 178ms/step |
|
15 |
0.051 |
0.9884 |
0.0036 |
0.233 |
0.93 |
0.0164 |
179s 179ms/step |
|
16 |
0.0443 |
0.9904 |
0.0044 |
0.3797 |
0.9033 |
0.0255 |
178s 178ms/step |
|
17 |
0.0449 |
0.9869 |
0.0041 |
0.1379 |
0.9733 |
0.0083 |
175s
175ms/step |
|
18 |
0.054 |
0.9836 |
0.0042 |
0.306 |
0.95 |
0.0133 |
175s 175ms/step |
|
19 |
0.0266 |
0.9959 |
0.0016 |
0.3826 |
0.9133 |
0.0212 |
176s 176ms/step |
|
20 |
0.0838 |
0.9851 |
0.0046 |
0.2304 |
0.9467 |
0.014 |
175s 175ms/step |
|
21 |
0.0791 |
0.98 |
0.0048 |
0.2471 |
0.9367 |
0.016 |
176s
176ms/step |
|
22 |
0.0362 |
0.9923 |
0.0024 |
0.3846 |
0.9333 |
0.0146 |
175s 175ms/step |
|
23 |
0.0048 |
0.9986 |
0.0024 |
0.9355 |
0.88 |
0.0275 |
175s 175ms/step |
|
24 |
0.023 |
0.9924 |
0.0017 |
0.6256 |
0.8833 |
0.0266 |
175s 175ms/step |
|
25 |
0.0483 |
0.9877 |
0.0038 |
0.1909 |
0.9633 |
0.0098 |
176s
176ms/step |
|
26 |
0.0977 |
0.9814 |
0.0047 |
0.4005 |
0.9333 |
0.0166 |
176s 176ms/step |
|
27 |
0.0522 |
0.9855 |
0.0037 |
0.2274 |
0.94 |
0.0168 |
175s 175ms/step |
|
28 |
0.0429 |
0.9913 |
0.0022 |
0.3497 |
0.9267 |
0.0175 |
175s 175ms/step |
|
29 |
0.0275 |
0.9893 |
0.0021 |
0.5888 |
0.9367 |
0.0152 |
174s
174ms/step |
|
30 |
0.0398 |
0.989 |
0.0028 |
0.2438 |
0.9567 |
0.0124 |
174s 174ms/step |
|
31 |
0.0168 |
0.9965 |
0.0015 |
0.3284 |
0.9533 |
0.0137 |
174s 174ms/step |
|
32 |
0.0103 |
0.9984 |
0.0015 |
0.4121 |
0.9367 |
0.0159 |
174s 174ms/step |
|
33 |
0.0491 |
0.9905 |
0.0023 |
0.3807 |
0.93 |
0.0148 |
174s
174ms/step |
|
34 |
0.0119 |
0.9937 |
0.0013 |
0.5008 |
0.97 |
0.0075 |
175s 175ms/step |
|
35 |
0.0695 |
0.9843 |
0.0034 |
0.4907 |
0.93 |
0.0151 |
174s 174ms/step |
|
36 |
0.0469 |
0.9884 |
0.0027 |
0.7324 |
0.8933 |
0.0252 |
176s 176ms/step |
|
37 |
0.0195 |
0.995 |
0.0011 |
0.4423 |
0.9333 |
0.0158 |
176s
176ms/step |
|
38 |
0.0256 |
0.9891 |
0.0027 |
0.473 |
0.9433 |
0.014 |
176s 176ms/step |
|
39 |
0.0084 |
0.9989 |
0.0027 |
0.6632 |
0.8967 |
0.0249 |
177s 177ms/step |
|
40 |
0.0157 |
0.9956 |
0.0016 |
0.2165 |
0.9567 |
0.0093 |
175s 175ms/step |
Los cuales
representándolos gráficamente según el tipo de valor nos presenta las
siguientes gráficas:
Loss: Es un
valor escalar que intentamos minimizar durante nuestro entrenamiento del
modelo. Cuanto menor sea la pérdida, más cerca estarán nuestras predicciones de
las etiquetas verdaderas.

Figura
7. Métrica Loss

Figura
8. Métrica Acurracy
Mae: 0 errores absolutos
medios, El error absoluto promedio proporciona el promedio de la diferencia
absoluta entre la predicción del modelo y el valor objetivo. Donde cuanto más
cerca este del 0, los resultados son mejores.

Figura
9. Métrica Mae
DISCUSIÓN
La sociedad
actual se encuentra en una constante vertiginosa transformación. Superar las
barreras de comunicación, tanto cultural como social, nos permitirá generar
vínculos interpersonales, sociales y culturales mucho más fluidos y orgánicos.
La implementación de sistemas automáticos que permitan traducir el Lenguaje de
Señas a la lengua escrita y hablada permitirá construir herramientas basadas en
la crestomatía, generando un sinfín de ventajas para facilitar la educación, la
accesibilidad y la integración de las personas con discapacidad auditiva. El
aprendizaje automático permitirá implementar un sistema que identifique y
traduzca una lengua a otra en tres dimensiones, reduciendo las limitaciones
actuales que presentan herramientas basadas en computadora (Espinoza et al.
2024).
Por ello,
BarriGa (2024) señala que un estudio que ayude a entender y mejorar la
comprensión sobre la cultura sorda permitirá a la comunidad oyente tener
herramientas que les permita superar prejuicios, barreras y restricciones a la
diferencia. A su vez, facilitar el acceso a la educación se implementará en el
modelo educativo actual una opción que va a simplificar el acceso presencial o
virtual. Acoger un idioma por parte del docente técnico será un apoyo para el
aprendiz, rompiendo el miedo y favoreciendo la asunción desde líneas
semio-científicas que nos permita ahondar en aspectos que lo tributan en el
modelo evolutivo y que han repercutido positivamente en el socioecosistema en
el que se encuentran.
Asimismo, el
sistema automático desarrollado va a expandir el número de opciones,
beneficiando a la comunidad de personas con problemas auditivos. Su
implementación en el medio físico, o en la educación a distancia, favorecerá un
desarrollo más pleno de la persona, siendo este una comunidad más viva, para el
bien de todas las emergencias que proporciona a la variabilidad y hábitat
educativo.
En cuanto a la
accesibilidad e inclusión, la traducción de lenguaje de señas abre un amplio
horizonte hacia la accesibilidad y la inclusión practicadas sobre la comunidad
sorda. Por un lado, facilita al colectivo codificado en este lenguaje
complejizar su vida, universidad o estudios, derechos, temas de actualidad y
demás. Por otro lado, para Elices y de Zafra, (2023) facilita a todos los
oyentes interactuar, entender y compartir la misma realidad que una persona
sorda. De esta forma, se empieza a trabajar con amigos sordos en cómo grande y
espectacular es el mundo sordo, se empiezan a hacer los primeros trabajos en
pro de la inclusión y accesibilidad y sus problemas, se empieza a vivir y a
visibilizar un mundo nuevo invisible para la mayoría de personas oyentes que no
conocen nada de ésta. Sin duda, el aprender la lengua con la que piensan y
viven tus amigos es un plus y un motor fundamental para aprender a dominar la
lengua señalada.
Cabe tener en
cuenta, como señala Hernández-Santana y López-Nava (2024) que en nuestra
sociedad actual las personas oyentes tienen toda la información a disposición
organizada de una forma concreta con una serie de tipos de registros, contextos
y prototipos expertos que construyen y sabemos con certeza que cualquier
comunicador nos transmitirá a qué se refiere el símbolo y representará en
infinitas tonalidades cada símbolo propio según el contexto. Por otro lado,
actualmente, es muy fácil de conocer sin tener que usar demasiados recursos,
incluso la venta de productos que por ejemplo consisten en imitar el lenguaje
correspondiente, sin tener conocimiento, lógica ni aficiones. La realidad es
muy diferente para las personas sordas que no codifican su lengua por un
aprendizaje visual regular. Éstas en general no pueden ir un día al cine y
disfrutar sin problemas de eso, ni de un teatro, ni de la única
conocida-reconocida-comprendida/suponida vía radio. La realidad es la falta de
logros de comunicación y el analfabetismo cultural que repercute directamente
en el marginalismo o aislamiento social, familiar, comunitario, escolar… total
al que se ve sometido ese colectivo.
Por lo tanto, la
comunidad también tiene que trabajar en esto, empezando por visibilizar los
problemas generados por el analfabetismo y por el no dominio del
léxico-bilingüe. Ya no sólo en la situación de información que generan eventos
paralelos, que hoy no pueden ser comprendidos de igual forma que lo suelen ser.
Es decir, la comunidad debería aceptar que a desempeñar una lengua también se
tiene que aceptar formar parte de la cultura que acompaña a esa lengua. Poder
aceptar esto lleva a ser utilizado íntegramente una lengua. Para ello se tiene
que aceptar que hay palabras que pertenecen a esa cultura y que no deben de ser
suplida por otro que esto se lleva a rote activo porque no se puede instalar
(Herrera, 2023).
En términos de
beneficios, la inclusión económica, laboral y social facilita que la comunidad
sorda pueda integrarse plenamente a la lengua y cultura de un país al adquirir
competencias en una lengua escrita, hablada o de signos. Es importante destacar
que existe un porcentaje significativo de personas mayores de 15 años que no
saben leer ni escribir. La implementación de la propuesta mencionada
contribuirá a eliminar las barreras de comunicación al ofrecer una solución
tecnológica que permitirá a las personas sordas comunicarse de manera efectiva
sin depender de intérpretes con limitaciones, lo que a su vez ayudará a
solventar los problemas de comprensión en ambos sentidos entre las personas
sordas, sordociegas, y las personas oyentes o con dificultades en el habla
(Moná, 2023).
CONCLUSIONES
El desarrollo de
un sistema móvil con aprendizaje automático representa un avance significativo
en la optimización de procesos y la toma de decisiones automatizada. A lo largo
de la investigación, se ha demostrado cómo la integración de tecnologías de inteligencia
artificial en dispositivos móviles permite mejorar la eficiencia, accesibilidad
y precisión en distintas aplicaciones. Este tipo de sistemas no solo facilita
la automatización de tareas complejas, sino que también impulsa la innovación
en sectores clave como la educación, la salud y la industria, proporcionando
soluciones adaptativas y personalizadas a las necesidades del usuario.
Además, la
implementación de este sistema móvil implica desafíos importantes, como la
gestión de grandes volúmenes de datos, la optimización de los algoritmos para
funcionar en dispositivos con recursos limitados y la garantía de la seguridad
de la información. A pesar de estos obstáculos, las soluciones tecnológicas
actuales, como el procesamiento en la nube y los modelos de aprendizaje
optimizados, han permitido superar muchas de estas limitaciones, asegurando una
experiencia fluida y eficiente para el usuario final. Asimismo, la evolución de
los dispositivos móviles y la creciente capacidad de procesamiento seguirán
favoreciendo el desarrollo de aplicaciones más avanzadas.
Finalmente, esta
investigación resalta la importancia de continuar explorando y mejorando los
sistemas móviles con aprendizaje automático, ya que su potencial de impacto en
la sociedad es enorme. A medida que la tecnología avanza, es fundamental
mantener un enfoque ético en el desarrollo y uso de estos sistemas, asegurando
su accesibilidad, equidad y respeto a la privacidad de los usuarios. En este
sentido, futuras investigaciones y desarrollos en esta área permitirán ampliar
aún más sus aplicaciones y beneficios, contribuyendo al progreso tecnológico y
social.
REFERENCIAS
BarriGa, L. M.
G. (2024). El mundo silenciado: Experiencia etnográfica en una comunidad Sorda.
Revista de Trabajo Social, (100), 51-66.
https://doi.org/10.7764/rts.100.51-66
Elices, A. A.,
& de Zafra, M. A. A. P. (2023). Protocolo para la traducción a lengua de
signos o señas de textos especializados: aproximación desde el proyecto
Al-Musactra. REVLES, (5), 167-183.
https://revles.es/index.php/revles/article/view/130
Espinoza, J. S. A.,
Martínez, R. C., & Rodriguez, M. D. (2024). Aplicación de la inteligencia
artificial para la traducción automática de lengua de señas. Revista de
investigación multidisiplinaria, Iberoamericana, (4).
https://doi.org/10.69850/rimi.vi4.116
Fuentes Del
Burgo, J., & Sebastián Pérez, M. Á. (2022). Análisis comparativo de la
herramienta tablero en las metodologías ágiles Scrum, Kanban y Scrumban en
proyectos de software. AEIPRO.
http://dspace.aeipro.com/xmlui/handle/123456789/3286
Hernández-Santana,
G. & López-Nava, I. H. (2024). Sistemas de predicción de lenguas
visogestuales basados en IA y su aplicación en la Lengua de Señas Mexicana
(LSM). Inteligencia Artificial, 211. https://doi.org/10.61728/AE20241117
Herrera, J. C.
(2023). Inteligencia artificial, investigación y revisión por pares: escenarios
futuros y estrategias de acción. RES. Revista Española de Sociología, 32(4),
199. https://doi.org/10.22325/fes/res.2023.184
Ministerio de
Culturas y Turismo – Viceministerio de Descolonización. (2014). Población y
cultura sorda de Bolivia. Textos Temáticos.
https://cultura-sorda.org/wp-content/uploads/2015/04/Comite_nacional_contra_racismo_discriminaciC3B3n_-Poblacion_cultura_sorda_20141.pdf
Ministerio de
Educación de Bolivia-Federación Boliviana de Sordos. (2009). Curso de enseñanza
de la Lengua de Señas Boliviana LSB.
https://www.minedu.gob.bo/files/publicaciones/veaye/dgee/CURSO-DE-ENSENANZA-DE-LA-LENGUA-DE-SENAS-BOLIVIANA-Modulo-1.pdf
Ministerio de
educación. (2014). Sistemas de Comunicación II. S/E.
https://red.minedu.gob.bo/repositorio/fuente/30762.pdf
Moná, L. Y. Q.
(2023). Influencia del contexto familiar en el aprendizaje del español, como
segunda lengua, en sordos señantes; análisis desde experiencias de vida.
Revista Reflexiones y Saberes, 17, 65-76.
https://revistavirtual.ucn.edu.co/index.php/RevistaRyS/article/view/1562
Organización
Panamericana de la Salud. (2021). Informe Mundial sobre la Protección Social
2020-2022. https://n9.cl/jmvgxn