
Sistema de GSST para reducir
el nivel de riesgo en la empresa Cerámicos San Pedro, San Pedro de Lloc, 2023
GSST system to reduce the
level of risk in the Ceramicos San Pedro company, San Pedro de Lloc, 2023
Jessica Karina Tejeda
Carbajal
jk_17_princes@hotmail.com
https://orcid.org/0000-0002-4247-3741
Universidad Cesar Vallejo. Trujillo, Perú.
Artículo
recibido 08 de diciembre de 2021 / Arbitrado 28 de enero de 2022 / Aceptado 17
marzo 2022 / Publicado 01 de abril de 2022
La presente investigación se ha realizado en la
empresa Cerámicos San Pedro, en la cual se le implemento un Sistema de Gestión
de Seguridad y Salud en el Trabajo, con la finalidad de reducir el nivel de
riesgo. Esta investigación es de diseño experimental y de tipo pre –
experimental. La investigación se inicia con el reconocimiento de la situación
actual la empresa, a través de los lineamientos de la Ley N°29783 (Check List), después se
implementa el SGSST. Para finalizar se procede a realizar la segunda medición
de las herramientas de Check List
y de la matriz IPERC, esto con la finalidad de poder corroborar y comparar los
resultados obtenidos antes y después de Implementar el Sistema de GSST. El
Sistema de GSST implementado en Cerámicos San Pedro ha logrado reducir los
niveles de riesgo, siendo los más notorios los riesgos intolerables e
importantes en su reducción total, el 49% riesgos moderados y 51% riesgos
tolerables. Además, que permitió que la mayor parte de los lineamientos en base
a la Ley 29783 se cumplan.
Palabras clave:
Sistema de gestión, seguridad y salud en el trabajo, nivel de riesgo, Ley de
seguridad y salud en el trabajo N°29783.
ASBTRACT
The present investigation has been
carried out in the company Ceramicos San Pedro, in
which an Occupational Health and Safety Management System was implemented, in
order to reduce the level of risk. This research is of experimental design and
pre-experimental type. The investigation begins with the recognition of the
current situation of the company, through the guidelines of Law No. 29783
(Check List), afterwards, the SGSST is implemented.
Finally, we proceed to carry out the second measurement of the Check List tools
and the IPERC matrix, this in order to be able to corroborate and compare the
results obtained before and after implementing the GSST System. The GSST System
implemented in Ceramics San Pedro has managed to reduce risk levels, the most
notorious being intolerable and important risks in their total reduction, 49%
moderate risks and 51% tolerable risks. In addition, it allowed most of the
guidelines based on Law 29783 to be fulfilled.
Keywords: Management system, occupational health and
safety, risk level, Occupational Health and Safety Law No. 29783.
En la actualidad la seguridad y salud en
el trabajo ha tomado un importante rol en los últimos años y esto debido a la
pandemia que afectó al país, pero más aún cuando se analiza la relación trabajo
y hombre (Mayorga, 2021).
Es por ello que en las empresas existe
una gran competencia es por ello que estas requieren de una mejor innovación
del bien o servicio que brinden. Estas asumen de manera perfeccionista la SST,
ya que forma parte valiosa de su desarrollo, es así que genera una menos
preocupación por el tema de las inseguridades en las áreas y desde luego se
generan un incremento muy beneficios en las empresas ya sean nacionales o
internacionales con la perfecta aplicación del SG SST mediante la reducción y
prevención de riesgos, de acuerdo al propósito y estrategia en base a la
SST. (Quiroz y Sánchez, 2018).
Por
ello dentro de nuestro territorio nacional el interés por la seguridad, se da a
través de la aplicación del SG SST, empleando instrumentos que sirven para
reducir los riesgos y prevenir accidentes en el trabajo, por ello se deben
realizar las revisiones y cumplir con el seguimiento sobre el tema de SST.
(León, 2020).
El sistema de Notificación de accidentes
del Perú, menciona que en el sexto mes del 2021 se registraron 2819, el cual
representa una elevación de 50.1% con relación al séptimo mes del año 2020 y
63.3% en relación al sexto mes del presente año. En donde un 97.84% corresponde
a los accidentes laborales que no son letales, 0.39% accidentes fatales, 0.5%
enfermedades ocupacionales y 1.28% incidentes peligrosos (Ministerio de
trabajo, 2021).
La organización Internacional del
Trabajo, menciona que al año se produce ciento de millones de accidentes en el
trabajo en donde las estimaciones muestran que 250 millones son accidentes
laborales y 160 millones de enfermedades profesionales. Señala también que
estas lesiones y muertes se presentan mayormente en aquellos países en
desarrollo en donde existe mayor cantidad de trabajadores en las distintas
actividades. La organización evalúa que se podrían salvar al menos 600 000
vidas en el año si tan solo se utilizaran las correctas y adecuadas medidas de
SST. (OIT, 2022).
Por ello, las empresas,
independientemente de la labor o trabajo que realizan están obligadas a mejorar
la SST esto con la finalidad de que se aseguren que sus trabajadores no tengan
accidentes laborales o enfermedades profesionales, y realicen sus tareas de
forma segura (Nunes Isabel, 2021)
El Sistema de GSST es un proceso
administrativo establecido en el 2011 por la Ley N° 29783, el cual debe
garantizar que a todos los empleados dentro del trabajo se les brinde las medidas
adecuadas para proteger su vida, bienestar y salud de cada uno de ellos.(Mejía
Alvares, 2018). El sistema tiene la facilidad de adecuarse a cambios que se
producen y a los requerimientos legislativos. (Support
Brigades, 2021).
El SGSST es un conjunto de herramientas,
normas para desarrollar actividades preventivas de una organización. Además,
menciona que dicho sistema está integrado por los siguientes elementos:
Programa de SST, Organización del SGSST y el Reglamento de SST (Instituto
Hegel, 2021).
Vallejo et al. (2017) mencionan que al
implementar un SGSST se tendrá un mayor control e información de cada uno de
las áreas de trabajo.
Dentro del sector ladrillero sabemos que
ha ido evolucionando a través del tiempo esto debido a los cambios tecnológicos
y también al cambio de la economía del país. Tradicionalmente el proceso de
elaboración era artesanal el cual se heredaba de generación en generación.
Actualmente este sector tiene como objetivo social la fabricación, distribución
y venta de ladrillos, todo ello es posible con la explotación de la arcilla,
barro y arena que se utiliza para la elaboración de este producto. Hoy en día
existen más de 2 000 empresas ladrillas, donde solo un 20% es formal y el 80 %
informal, sim embargo este sector solo en el Perú
mueve al año alrededor de 1600 millones de soles debido a que forma parte de la
industria de la construcción, donde la producción anual en el país es de 9.5
millones de toneladas. (Becerra, Ramos y Chicama,
2016)
La empresa Cerámicos San Pedro está ubicado
en la carretera camino a playa Puémape San Pedro de Lloc, empresa que se dedica a la producción y venta de
ladrillos, donde su producción mensual es: Producción en crudo al mes 1780
millas y Producción cocido al mes 1750 millas. Esta empresa tiene poco tiempo
en el mercado, pero viene creciendo poco a poco, por lo mismo han surgidos
inconvenientes con la Seguridad y Salud el cual afecta directamente a los
trabajadores. Por ello es necesario optar por medidas que eviten estos sucesos,
es por ello que referente al problema general, nos planteamos la siguiente
pregunta: ¿De qué manera el sistema de GSST reduce el nivel de riesgo en la
empresa Cerámicos San Pedro?
Por eso la justificación Teórica de la
investigación, va a reafirmar los estudios de teorías comprobadas y
actualizadas, con esto la investigación reunió información de fuentes
confiables en donde se puede evidenciar que el Sistema de GSST reduce los
niveles de riesgos.
Por otro lado, la justificación
metodológica, se cumplió con los lineamientos y reglamentos de la UCV, con la
finalidad de que el proceso de investigación sea corroborado y finalmente se
validaron nuevos instrumentos de medición que puedan servir de antecedentes
para futuras investigaciones
Además, como justificación Práctica, la
investigación con su aplicación generará un impacto en la empresa que será de
beneficio para los trabajadores, con esto se dio solución a la problemática
encontrada.
Teniendo como Objetivo general
Implementar un sistema de GSST para reducir el nivel de riesgo en la empresa
Cerámicos San Pedro. Como objetivos específicos tenemos: Identificar la
situación actual de la empresa Cerámicos San Pedro, luego tenemos Diseñar y
aplicar un Sistema de Gestión de Seguridad y Salud en el Trabajo. Y por último
tenemos realizar un análisis del efecto después de la implementación del
Sistema de Gestión de Seguridad y Salud en el trabajo.
La hipótesis se redactó de la siguiente
manera: El sistema de GSST reducirá el nivel de riesgo en la empresa Cerámicos
San Pedro.
La investigación aplicada para Abarza
(2018), menciona que es aquella donde el que investiga busca poder dar solución
al problema y encontrar respuestas a preguntas específicas. Además de ser
utilizada para conseguir información de acuerdo al tema elegido. Esta
investigación será de estudio aplicada, debido a que se emplearán aprendizajes
y conocimientos anteriores ya probados para así poder dar una solución factible
a la problemática que presenta la empresa Cerámicos San Pedro.
Para Arias, 2016 el diseño de investigación
experimental, lleva a cabo un proceso el cual se fundamenta en aplicar a un
grupo de individuos a unos específicos estímulos con la finalidad de poder
evaluar las consecuencias que se generen. Esta investigación será diseño
experimental, de tipo pre experimental, debido a que la muestra será sometida a
un Sistema de Gestión de SST con la finalidad de analizar el resultado que
genere sobre el “Nivel de Riesgo” de la empresa Cerámicos San Pedro.
En cuanto a la población, Ventura León
(2017) señala que es aquella totalidad del fenómeno que se estudiará, donde las
unidades tienen en común algunas características, las cuales se estudian y dan
origen a los datos de la investigación. La población estará integrada por los
procesos de la elaboración del ladrillo.
·
Criterios
de Inclusión: Bastis (2022), indica que
este criterio hace referencia a todas las características de la población la
cual la hacen elegible para poder participar en el estudio
En esta investigación
el criterio de inclusión son cada uno de los procesos de la elaboración del
ladrillo.
·
Criterios
de Exclusión: Bastis (2022), este es
diferente al anterior, debido a que las características específicas de la
población que la hacen inelegible para el debido estudio
En esta investigación
el criterio de exclusión es aquellos
que no pertenecen a los procesos de elaboración del ladrillo.
Para Ander Egg (2014) menciona que la muestra es la parte
representativa de un conjunto de una población la cual ha sido obtenida con la finalidad de
investigar características del mismo. La muestra en este estudio será igual a
la población ya que se considera a todos los procesos de la elaboración del
ladrillo.
Técnicas e instrumentos
de recolección de datos
En esta investigación se utilizó técnicas tales como
la observación directa, la encuesta y la entrevista. Y como instrumentos
tenemos la entrevista al gerente general de la empresa, el cuestionario a los
trabajadores del área de producción, Check list sobre en base a la Ley N° 29783 en Cerámicos San Pedro
y la Matriz IPER.
Al estar informados de la situación actual de la
empresa Cerámicos San Pedro, se inició con un peritaje, mediante la observación
directa y una lista de verificación (Check List) en el área de producción, se realizó también el
estudio en cuanto a la seguridad según ley N° 29783. Siguiendo, con la
estimación inicial, se procede a la observación en el área del proceso de
producción, por lo cual se manejó la matriz IPER.
A partir de esas conclusiones iniciales, se procede a
realizar la aplicación del Sistema de GSST, esperando que este sistema alcance
los resultados deseados, por ello se requiere el empeño de todas las personas
que conforman la empresa por lo que se incluyó al Gerente, el jefe del proceso
productivo y de los mismos trabajadores. Después, se continuó con la ejecución
de los materiales indispensables para la identificación, evaluación, el
registro, según la Ley N° 29783, empleándolas en el proceso productivo de la
elaboración del ladrillo con el propósito ya determinado, todo ello se trabajó
en relación al sistema de GSST y además empleando la matriz IPERC. Además, para
poder tener un mejor cumplimiento laboral se requirió de capacitaciones a los
trabajadores.
RESULTADOS Y DISCUSIÓN
Entrevista
con el Gerente General.
Para la evaluación de la situación de la empresa se logró
entrevistar al gerente general de Cerámicos San Pedro, el Ingeniero Julio Mesía Gavidia, para el cual se realizó una guía de
entrevista del que se puede concluir que:
Ø La empresa
Cerámicos San Pedro no cuenta con un SG-SST.
Ø La empresa
si cuenta con un área en seguridad, pero no se cuenta con el profesional
adecuado.
Ø Cerámicos
San Pedro si cuenta con una Política de SST.
Ø La empresa
cumple con entregar las EPP básicas para los trabajadores del proceso de
producción, por el cual no cobra ningún costo.
Ø La empresa
no ha tomado las debidas medidas de prevención contra peligros y riesgos como
la señalización, las vías de ingreso y salida libres en caso de alguna
emergencia, señalización de zonas seguras y evacuación.
Ø La empresa
Cerámicos San Pedro, considera que, si debe contar con un encargado de la SST,
debido a que realizan actividades de riesgo que necesitan de un encargado.
Ø La empresa
Cerámicos San Pedro no ha elaborado ni mucho menos ha realizado una evaluación
de IPER.
Con lo antes realizado se puede deducir que la empresa
Cerámicos San Pedro requiere urgentemente de un SG-SST para poder prevenir
accidentes en la jornada de trabajo.
Entrevista
con los trabajadores de Cerámicos San Pedro.
Se realizó una encuesta a los trabajadores del proceso
de elaboración del ladrillo del cual se han obtenido estos resultados.
En el resultado de la pregunta sobre seguridad y salud
en el trabajo se obtiene que el 25% de los encuestados dicen
que nunca, el otro 25% dice que a veces y el 50% dice que casi nunca la empresa
les hace una inducción. Así mismo, se visualiza que el 10% de los encuestados
dicen que nunca y el 90% dice que casi nunca la empresa les brinda
capacitaciones de seguridad. Por otro lado, el 15% de los encuestados dicen que
nunca y el 85% dice que casi nunca la empresa les ha capacitado en cómo usar
los equipos de protección personal. También se observa que el15% de los
encuestados dicen que a veces, el 35% dicen que nunca y el 50% dice que casi
nunca el supervisor revisa que los trabajadores porten los EPP cuando están
laborando. De igual forma, se visualiza que el 70% de los encuestados dicen que
nunca y el 30% dice que a veces ellos realizan una evaluación de los riesgos y
peligros en su área de trabajo.
De igual manera, se observa que el 45% de los encuestados
dicen que nunca, el 10% dicen que a veces y el 45% dice que casi siempre se
sienten incomodos usando los EPP. También se obtuvo que el 10% de los
encuestados dicen que a veces el 90% dice que casi
nunca la empresa cumple con los protocolos de seguridad establecidos. Además,
el 50% de los encuestados dicen que a veces el 50% dice que nunca se han
acostumbrado a seguir con lo que dicen los protocolos de seguridad. Se obtiene
también que el 30% de los encuestados dicen que a
veces el 70% dice que nunca estarían preparados para poder dar una respuesta
ante un incidente o accidente laboral. Por último, el 15% de los encuestados
dicen que a veces el 85% dice que nunca han sentido o creen que la empresa no
se preocupa por la seguridad de sus trabajadores.
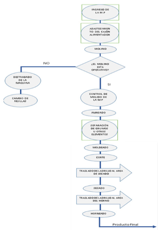
Continuando se va a identificar el proceso de
producción que realiza la empresa a través de un diagrama de procesos.
Figura 1: Diagrama de Proceso de la
Elaboración del Ladrillo en Cerámicos San Pedro - San Pedro de Lloc

Fuente:
Elaboración Propia
Luego de haber identificado el proceso se debe
reconocer cuales son las causas que generan la problemática encontrada.

Fuente:
Elaboración propia
Se logra observar que el ítem No existe un SG SST
obtiene 100 puntos, siendo el de mayor puntaje
Identificación
de los Peligros y el nivel de riesgo
Se procedió a realizar una Matriz IPER (pre test), del
cual se han obtenido los siguientes resultados que se mostraran en el siguiente
grafico de manera resumida. Gráfico 12: Porcentaje de Riesgos Identificados en
Cerámicos San Pedro – Evaluación Inicial.
Gráfico 2: Riesgos identificados en Cerámicas San Pedro

Fuente: Elaboración
propia.
Se puede visualizar que el 23% son actividades de
riesgo intolerable, el 55% riesgo importante, el 21% riesgo moderado y el 0% es
de tipos tolerable y trivial.
Diseñar y
Aplicar un Sistema de GSST
Check List – Verificación de
Lineamientos del SGSST en base a Ley N29783 – Resultado % cumplimiento
Para continuar con el cumplimiento de los objetivos
específicos, se inició con una evaluación la cual se dio mediante el Check List Inicial en el área de
producción de Cerámicos San Pedro, donde se evaluaron 8 lineamientos, de los
cuales se han obtenido los siguientes resultados.
Tabla 01: Tabla de Resultados Check List de
Verificación de Lineamientos del SGSST en base a Ley N°29783 en Cerámicos San
Pedro – Pre Test
|
LINEAMIENTOS |
SI |
NO |
|
I. Compromiso e Involucramiento |
2 |
8 |
|
II. Política de Seguridad y Salud Ocupacional |
6 |
6 |
|
III. Planeamiento y Aplicación |
1 |
16 |
|
IV. Implementación y Operación |
1 |
23 |
|
V. Evaluación Normativa |
2 |
8 |
|
VI. Verificación |
3 |
21 |
|
VII. Control de Información y documentos |
1 |
10 |
|
VIII. Revisión por la Dirección |
0 |
6 |
|
∑ |
16 |
98 |
Fuente: Elaboración Propia
Se puede observar los resultados de los lineamientos,
donde se visualiza que el lineamiento con mayor cumplimiento es el de Política
de Seguridad y Salud Ocupacional, obteniendo 6 respuestas con “Si”, además se
puede visualizar también que 1 lineamiento de los 8 no se está cumpliendo. Se
puede observar que el 85% no cumple y solo el 15% si cumple, con los
lineamientos del SG-SST según Ley N°29783.
Tabla 02: Variación de los resultados
de la Matriz IPER en pre y post aplicación.
|
NIVEL DE RIESGO |
|||||
|
|
Trivial |
Tolerable |
Moderado |
Importante |
Intolerable |
|
ANTES |
0% |
0% |
21% |
55% |
23% |
|
DESPUES |
0% |
51% |
49% |
0% |
0% |
Fuente:
Elaboración Propia.
Se puede observar que el riesgo trivial se mantuvo en
0%, el riesgo tolerable incremento en un 51%, el riesgo moderado aumento en un
28%, el riesgo importante disminuyo en su totalidad y por último el riesgo
intolerable también disminuyo en su totalidad.
Luego de realizar la segunda medición a través de la
Matriz IPER, se procede a realizar el segundo análisis del Check
List.
Tabla 03: Tabla de Resultados de Check List de Verificación de
Lineamientos del SGSST en base a Ley N°29783 en Cerámicos San Pedro – Post Test
|
LINEAMIENTOS |
SI |
NO |
|
I. Compromiso e Involucramiento |
8 |
2 |
|
II. Política de Seguridad y Salud Ocupacional |
12 |
0 |
|
III. Planeamiento y Aplicación |
17 |
0 |
|
IV. Implementación y Operación |
22 |
2 |
|
V. Evaluación Normativa |
10 |
0 |
|
VI. Verificación |
23 |
1 |
|
VII. Control de Información y documentos |
11 |
0 |
|
VIII. Revisión por la Dirección |
6 |
0 |
|
∑ |
109 |
5 |
Fuente: Elaboración propia
Se pueden observar que el mayor cumplimiento es en el
lineamiento de verificación, además se puede observar que los demás
lineamientos si están cumpliendo la mayor parte de los lineamientos. Se logra
evidenciar que el 96% de los lineamientos se está cumpliendo y que solo el 4%
no se está cumpliendo.
Para continuar con el cumplimiento del Sistema de
GSST, se procede a realizar un análisis de las siguientes dimensiones en Pre y
Post Test.
Política: en
el mes de diciembre del 2022 haciendo un pre-test se pudo observar que la
empresa no contaba con una política por lo cual se requirió y se sugirió al
encargado que se desarrolle la Política de SST basado en las normativas del
País
Tabla 4:
Implementación de Políticas de Seguridad (Pre Test).
|
MES |
INDICADOR |
FÓRMULA |
CANTIDAD |
|
dic-22 |
Nivel de Cumplimiento |
N° de políticas implementadas |
0 |
|
Total, de políticas mínimas exigidas |
1 |
||
|
% de cumplimiento |
0% |
||
|
Meta (%) |
100% |
||
Fuente: Elaboración Propia
En la tabla 4 se puede observar los datos utilizados
para poder calcular el % del cumplimiento de las políticas de seguridad el cual
corresponde al mes de diciembre del 2022, en la que se identificó que no se
contaba con una política de seguridad.
Ahora en el Post – Test que se realizó en el año 2023
y para poder seguir con la implementación de un Sistema de GSST la empresa
ejecutó y aprobó una política basada en los estándares de seguridad, la cual ha
sido difundida para todo el personal de la empresa.
Entonces contando la empresa con una Política se
procede a evaluar:
Tabla 5:
Implementación de Política de Seguridad (Post – Test)
|
MES |
INDICADOR |
FÓRMULA |
CANTIDAD |
|
jul-23 |
Nivel de Cumplimiento |
N° de políticas implementadas |
1 |
|
Total, de políticas mínimas exigidas |
1 |
||
|
% de cumplimiento |
100% |
||
|
Meta (%) |
100% |
||
Fuente:
Elaboración Propia
Se puede observar que después de la implementación de
las Políticas de Seguridad se visualiza que se está cumpliendo con la meta
establecida que era que se cumpla en un 100%.
Organización:
En diciembre del año 2022 haciendo un pre-test, la empresa no contaba con un
reglamento interno de seguridad y salud en el trabajo para lo cual se sugirió
al encargado poder realizarlo de manera inmediata.
Tabla
6: Implementación del Reglamento
de SST.
|
MES |
INDICADOR |
FÓRMULA |
CANTIDAD |
|
dic-22 |
Nivel de Cumplimiento |
N° de reglamentos internos de seguridad |
0 |
|
Total, de reglamento interno de
seguridad mínimas exigidas |
0 |
||
|
% de cumplimiento |
0% |
||
|
Meta (%) |
100% |
||
Fuente: Elaboración Propia
Se puede observar de manera detallada lo que se usa
para el procesamiento de datos del % de cumplimiento del RISST correspondiente
al mes de diciembre del 2022, pudiendo identificar que la empresa Cerámicos san
pedro no contaba con este reglamento, proponiéndose con el objetivo de elaborar
y difundir el reglamento en mención.
En Post – Test y con la implementación de un SGSST, se
llevó a cabo la elaboración del Reglamento de Seguridad y salud en el Trabajo,
el cual tuvo en cuenta la estructura establecida por la Ley y se consideró los
siguientes aspectos:
·
El reglamento fue elaborado por el jefe y sus
colaboradores.
·
Se brindó una copia del RISST a cada uno de
los trabajadores.
·
El jefe informó de manera digital a todos sus
trabajadores el reglamento. Siendo así presentado para todos en Cerámicos San
Pedro.
Tabla 7:
Implementación del Reglamento de SST (Post – Test)
|
MES |
INDICADOR |
FÓRMULA |
CANTIDAD |
|
jul-23 |
Nivel de Cumplimiento |
N° de reglamentos internos de seguridad |
1 |
|
Total, de reglamento interno de
seguridad mínimas exigidas |
1 |
||
|
% de cumplimiento |
100% |
||
|
Meta (%) |
100% |
||
Fuente: Elaboración Propia
Se puede visualizar en la tabla que el porcentaje de
cumplimiento corresponde al mes de julio del 2023 es del 100%, en donde se
puede identificar que la empresa cuenta con el reglamento interno de Seguridad
y Salud en el Trabajo.
Además, también se conformó el Comité de Seguridad y
Salud en el Trabajo: para la cual la implementación del Sistema de GSST nos
indica que la empresa al contar con más de 20 trabajadores deberá conformar un
comité de seguridad y salud en el trabajo, que estará conformado ente 4 a 12
personas, siendo elegidas de manera democrática y la duración o periodo de este
comité será de 1 a 2 años
Funciones del Comité de SST:
·
Comprender los documentos relacionados con el
sistema de GSST implementada en la empresa.
·
Aprobar el RISST de los colaboradores.
·
Aprobar el Programa anual de SST.
·
Plan de formación anual
de cursos de formación jurídica para todos los
empleados de las instituciones educativas.
·
Promover y mantener una cultura de
prevención y atención.
·
Verificar que todo el personal esté
familiarizado con las normas del sistema GSST que
deben ser distribuidas y comunicadas a
los empleados.
·
Participar de la puesta en práctica y
valoración de las actividades relacionadas con el sistema de gestión
(políticas, planes, programas de capacitaciones, simulacros, investigación de
incidentes, accidentes y/o enfermedad ocupacional).
·
Realizar inspecciones sorpresa en
diversas áreas de la empresa.
·
Reportar todos los incidentes,
accidentes y enfermedades profesionales a la
autoridad superior de la empresa.
·
Llevar control y registros de
accidentes, incidentes y/o enfermedades profesionales
·
Actas de reuniones de control según
las actas de las reuniones del comité de seguridad.
·
La reunión mensual se realiza
para analizar y evaluar el avance hacia las metas
establecidas en el plan anual de SG SST, analizando
adicionalmente posibles accidentes en la empresa.
Planificación: En diciembre del 2022 en un análisis de Pre – Test,
se logró ver que la empresa no contaba con una identificación de peligros a
través de la matriz IPER y tampoco contaba con capacitaciones en el tema de
seguridad.
Luego en un Post- Test que se realizó entre abril-
julio del 2023 en la empresa ya se había realizado una matriz IPER
Además, se desarrolló un plan de capacitaciones
basados en temas de Seguridad y Salud en el Trabajo, debido a que la Ley 29783
menciona que todas las empresas deben tener como mínimo 4 capacitaciones al
año.
A continuación, se detalla los resultados que se
obtuvieron del plan de capacitaciones:
Tabla 8:
Programa de Capacitaciones
|
PROGRAMA DE CAPACITACIONES |
|||
|
Área: Encargado: |
Cerámicos San Pedro |
Meses |
Junio-Julio 2023 |
|
Profesional Asignado |
|||
|
Fecha |
Descripción de la Capacitación |
Actividad Programada |
Actividad Realizada |
|
03 de Junio |
Inducción a las Seguridad y Salud en el
Trabajo |
1 |
1 |
|
07 de Junio |
Ley N°29783 - Ley de Seguridad y Salud
en el Trabajo. |
1 |
1 |
|
10 de Junio |
Prevención de Riesgos Laborales. |
1 |
1 |
|
14 de Junio |
Primeros Auxilios |
1 |
1 |
|
17 de Junio |
Identificación de peligros, Evaluación
de riesgos y control. |
1 |
1 |
|
21 de Junio |
Riesgos Psicosociales. |
1 |
1 |
|
24 de Junio |
Manejo de Extintores |
1 |
0 |
|
28 de Junio |
Respuesta ante un Emergencia |
1 |
1 |
|
01 de Julio |
Salud Ocupacional |
1 |
1 |
Fuente: Elaboración Propia
Análisis: se puede visualizar que, si cumplieron con
la mayor parte de capacitaciones programadas, sin embargo se puede observar que
solo una de ella no se pudo realizar debido a la falta del personal encargado
de dicha capacitación
Evaluación: Esta dimensión analiza el porcentaje de
cumplimiento de la auditoría de seguridad, teniendo en cuenta
que el programa ayuda a comprobar si el SG SST se aplica de
forma efectiva, se adapta a la realidad de la empresa y, lo más
importante, es un sistema preventivo y de control eficaz de los
riesgos identificados. Por lo tanto, esto se hizo
sobre la base del documento de implementación del sistema
GSST, que identificó áreas de mejora.
Analizar el
efecto de la implementación del SG - SST.
Tabla 9:
Resumen de la variación de resultados de los lineamientos de SST (Check List).
|
PRE TEST |
ITEMS QUE SI CUMPLEN |
ITEMS QUE NO CUMPLEN |
TOTAL |
|
CANTIDAD PORCENTAJE |
16 |
98 |
114 |
|
14% |
86% |
100% |
|
|
POS TEST |
ITEMS QUE SI CUMPLEN |
ITEMS QUE NO CUMPLEN |
TOTAL |
|
CANTIDAD PORCENTAJE |
109 |
5 |
114 |
|
96% |
4% |
100% |
Fuente: Elaboración Propia
Se puede observar en la tabla que después de la
aplicación del Check List
en cumplimiento de la Ley 29783 en la empresa Cerámicos San Pedro, en donde se
puede visualizar que el cumplimiento de los lineamientos ascendió a un 96% a diferencia
de la primera evaluación realizada el cual presentaba un 14% por lo cual el
propósito de reducir los riesgos laborales es más efectivo.
Tabla 10: Nivel de cumplimiento del Check List con base en la ley
29783 en Cerámicos San Pedro, después de la aplicación del Sistema de SST.
|
PRE - TEST |
POST - TEST |
||||
|
I. COMPROMISO E INVOLUCRAMIENTO |
|||||
|
CANTIDAD TOTAL |
SI |
NO |
SI |
NO |
CANTIDAD EVALUADA |
|
10 |
2 |
8 |
8 |
2 |
10 |
|
|
20% |
80% |
80% |
20% |
|
|
II. POLITICA DE SEGURIDAD Y SALUD
OCUPACIONAL |
|||||
|
CANTIDAD TOTAL |
SI |
NO |
SI |
NO |
C.EVALUADA |
|
12 |
6 |
6 |
12 |
0 |
12 |
|
|
50% |
50% |
100% |
0% |
|
|
III. PLANEAMIENTO Y APLICACIÓN |
|||||
|
CANTIDAD TOTAL |
SI |
NO |
SI |
NO |
C.EVALUADA |
|
17 |
1 |
16 |
17 |
0 |
17 |
|
|
6% |
94% |
100% |
0% |
|
|
IV. IMPLEMENTACIÓN Y OPERACIÓN |
|||||
|
CANTIDAD TOTAL |
SI |
NO |
SI |
NO |
C.EVALUADA |
|
24 |
1 |
23 |
22 |
2 |
24 |
|
|
4% |
965 |
92% |
8% |
|
|
V. EVALUACIÓN NORMATIVA |
|||||
|
CANTIDAD TOTAL |
SI |
NO |
SI |
NO |
C.EVALUADA |
|
10 |
2 |
8 |
10 |
0 |
10 |
|
|
20% |
80% |
100% |
0% |
|
|
VI. VERIFICACIÓN |
|||||
|
CANTIDAD TOTAL |
SI |
NO |
SI |
NO |
C.EVALUADA |
|
24 |
3 |
21 |
23 |
1 |
24 |
|
|
12% |
88% |
96% |
4% |
|
|
VI. CONTROL DE INFORMACIÓN Y DOCUMENTOS |
|||||
|
CANTIDAD TOTAL |
SI |
NO |
SI |
NO |
C.EVALUADA |
|
11 |
1 |
10 |
11 |
0 |
11 |
|
|
9% |
91% |
100% |
0% |
|
|
VII.REVISIÓN POR LA DIRECCIÓN |
|||||
|
CANTIDAD TOTAL |
SI |
NO |
SI |
NO |
C.EVALUADA |
|
6 |
0 |
6 |
6 |
0 |
6 |
|
|
0% |
100% |
100% |
0% |
|
Fuente: Elaboración Propia
Se puede visualizar el resultado de la segunda
medición del Check List que
se aplicó en la empresa Cerámicos San Pedro.
En esta
investigación se puede visualizar que se han obtenido resultados positivos con
la aplicación del Sistema de GSST, logrando así obtener una mejora favorable
sobre nivel de riesgo de la empresa Cerámicos San Pedro, esto se logró gracias
a las capacitaciones a los trabajadores, aplicación del IPER, análisis sobre el
cumplimiento de los lineamientos en base a la Ley 29783, implementar el Plan de
SST, RISST y sobre todo priorizando la integridad física de los trabajadores de
la empresa. En la presente investigación se presenta la propuesta de reducir el
nivel de riesgo que se presenta en la empresa, con esto se busca que el trabajo
esté libre de riesgos para los trabajadores.
Como
primer objetivo específico tenemos identificar la situación actual de la
empresa Cerámicos San Pedro. Lisbeth & Chávez. (2018) en su trabajo de
investigación inicia con la identificación de la situación actual de la empresa
a través de la observación directa, aplicando encuestas y entrevista, también
realizo el IPER la cual mostros los puntos más críticos en las áreas de
trabajo. Se plantean medidas de control con la finalidad de reducir los riesgos
a los que se exponen los colaboradores, así como el difundir una cultura
preventiva de riesgos. Seguidamente trabajan con la normativa vigente para
realizar el diagnostico final y menciona que se está cumpliendo en un 57% y en
un 43% no se cumple el proceso de aplicación del Sistema de GSST que se
realizó, se aumentó en un 40% el cumplimiento la normativa. En la presente investigación también se
procede a realizar la identificación de la situación actual de la empresa
mediante la observación directa, se aplicó una encuesta a los trabajadores del
proceso de elaboración del ladrillo y además una entrevista con el gerente
general, seguidamente se aplicó la matriz IPER la cual permitió poder
identificar y evaluar los niveles de riesgo.
Las dos
investigaciones son viables y coinciden que para poder realizar el estudio de
la situación actual de una empresa se deben aplicar herramientas como
cuestionario, encuesta y el IPER.
Dentro de
este primer objetivo también tenemos que identificar los peligros y el nivel de
riesgo asociados al trabajo que se realiza. Por ello León (2020) donde inicia
su investigación utilizando las herramientas de recolección de datos y formatos
de inspecciones y de riesgos. Luego se procedió a realizar la matriz IPER, con
la finalidad de identificar los peligros y riesgos que abarcan a la empresa,
después de ello los autores procede a implementar la Política de SST ya que la
empresa no contaba con una. El autor revela que si se obtuvo la reducción del
nivel de riesgo laborales con el sistema de SSO. En la investigación también se procede a
identificar los peligros y el nivel de riesgo a través de la matriz IPER, del
cual se obtiene resultados los cuales después de implementar un SGSST deberán
disminuir los niveles de riesgo según corresponda. Después de eso se procede a
implementar la Política de seguridad y salud en el trabajo el cual deberá ser
difundida a todo el personal de la empresa, también se realizan capacitaciones.
Finalmente se procede a realizar una segunda evaluación a la matriz IPER, con
el fin de poder comparar los resultados de la Pre y Post Test, hallando consigo
que los niveles de riesgo han mejorado de manera considerable.
Como
segundo objetivo específico tenemos diseñar y aplicar un Sistema de GSST.
Quiroz y
Sánchez (2018) en su trabajo de investigación ellos inician con la aplicación
del Check List basado en
Ley 29783 del cual se visualizó que el 60% de los lineamientos no se cumplen,
además que más del 50% de los colaboradores no tenían
un buen conocimiento del ambiente de trabajo. Luego identificaron las
tareas de cada proceso que se realiza en Piladora, de las
cuales el 34% eran riesgos ergonómicos por exceso de
trabajo físico de las personas, y luego midieron el nivel de
riesgo mediante la matriz IPER. Al implementar el plan de
seguridad según la
norma 29783, se observó que en general
el 12% era riesgo medio y el 79% era riesgo
aceptable, lo que indica que el nivel medio de riesgo
se ha reducido en un 78%.
En esta
investigación se inició con la herramienta de Ishikawa para poder definir y
conocer de las carencias que tiene el no contar con un SGSST en la empresa
Cerámicos San Pedro, seguido se realiza una entrevista con el encargado,
posteriormente se realiza una encuestas que se basa en la SST, luego se aplica
un Check List basado en la
ley 29783 y una matriz IPER, con el fin de poder comparar los resultados
obtenidos antes y después de la aplicación del SG SST, del cual se han obtenido
resultados favorables y reduciendo los niveles de riesgo intolerables e
importantes en su totalidad y en donde el nivel de riesgo moderado incremento
en un 28% y el nivel tolerable en un 51%.
De las dos
investigaciones se concluye que ambas son viables para reducir los niveles de
riesgo de las empresas, ya que en las dos se aplica el Check
List, IPER y los formatos del SG SST.
Como
tercer objetivo tenemos el analizar el efecto de la Implementación del SG SST.
Por ello Ramírez (2018), nos menciona
que inicia su investigación con una encuesta que es aplicada a los trabajadores
de la empresa de cual se concluye que el 58% de trabajadores no se le ha
proporcionado el adecuado equipo de trabajo adecuado para realizar su trabajo,
el 89% cree que la empresa no les brindad medidas adecuadas de seguridad.
Adicional a ello se realiza una entrevista con el encargado de la empresa el
cual nos detalla que no cuenta con un Sistema de GSST adecuado y que además no
se le brindan capacitaciones a los trabajadores con respecto a Seguridad y
Salud en el Trabajo.
El autor
propone realizar la identificación de peligros y evaluación de riesgos a través
de la matriz IPER, el cual permitió identificar que el 15% son de riesgos
moderados, los 20% de riesgo intolerables y el 65% fueron riesgos importantes.
Se realizó una segunda medición donde se observó que los riesgos importantes se
redujeron en su totalidad siendo favorable para la empresa. El trabajo
presentado se busca la continua mejora de la SST de los trabajadores de la
empresa.
Como
objetivo general tenemos Implementar un SG SST para reducir el nivel de riesgo
en la empresa Cerámicos San Pedro, 2023. Para ello deducimos que después de
implementar el SGSST se ha obtenido que la aplicación de este sistema mejora
los niveles de riesgos, debido a que se obtuvo una reducción del 23% de riesgo
intolerable y 55% del riesgo importante, un aumento del 28% del riesgo moderado
y el 51% de riesgo tolerable y manteniéndose con un 0% en el riesgo trivial.
En el
estudio de Fontecha, Sánchez y Benítez (2020), en
donde ellos realizan la ejecución del ciclo PHVA para de esta manera
implementar el SGSST, nos mencionan que el 28% del total de este ciclo se cumple
al iniciar con su investigación. Seguidamente realizan la aplicación de la
matriz IPER en donde logran encontrar 4 áreas que están afectadas gravemente y
esto se debe por la falta del SGSST. Durante la evaluación y valoración de los
riesgos se pudo observar que la mayor parte se encuentra en el nivel de riesgo
III. Por ello mencionan 10 propuestas de controles para cada uno de los riesgos
y peligros que se identificaron, en la cual destaca las capacitaciones, el
establecer una brigada de emergencia y la aplicación de un plan de
mantenimiento. Además, se puede visualizar que los autores solo realizan un
análisis que es el Pre test y no aplican el Post test, por lo que solo plantean
que la empresa requiere de un SGSST pero no llegan aplicarlos es por ello que
no se obtuvo resultados numéricos Por lo que solo proponen el ciclo PHVA como
una alternativa para la implementación de este sistema.
En el
presente trabajo de investigación se realiza el Check
List como un análisis inicial el cual se basó en los
8 lineamientos de la Ley 29783, para así poder reconocer en qué estado se
encuentra la empresa, seguidamente se realizó la primera aplicación del IPER
para poder rencontrar que actividades requieren de una intervención rápida de
mejora para así poder reducir el nivel de riesgo, estos se realizan por segunda
vez al finalizar para obtener datos numéricos y así poder visualizar como es
que el Sistema de GSST reduce el nivel de riesgo en una empresa.
Se concluye diciendo que se logró identificar la situación
actual de Cerámicos San pedro a través del Diagrama de Ishikawa, Entrevista al
gerente, encuesta a los trabajadores del proceso productivo, Check List de Lineamientos de Ley
2978 y Matriz IPER del cual podemos concluir que la empresa cumplía mínimamente
con lo planteado en la Ley 29783 y que este requería un Sistema de GSST.
Con la investigación realizada en la empresa Cerámicos
San Pedro, se puede concluir que aplicación del Sistema de GSST reduce
notoriamente los niveles de riesgo, obteniendo como resultado positivo a la
reducción en su totalidad del nivel de riesgo intolerable e importante, 49% en
el riesgo moderado y un cambio muy notable con un 51% en el nivel de riesgo
tolerable.
Se concluye que se pudo diseñar y aplicar el Sistema
de GSST, por eso se elaboraron capacitaciones para los trabajadores, se
implementó la política de SST, se realizó el reglamento interno de SST, se
conformó el comité de SST, además se solicitó a la empresa mejorar la parte de
los EPP para cada trabajador.
Finalmente se realizó un análisis de la implementación
del Sistema de GSST del cual se puede concluir que con la aplicación de este
sistema se logra reducir los niveles de riesgo en la empresa Cerámicos San
Pedro
Abarza, F. (2018). investigación
aplicada, definición.
https://sites.google.com/site/fiorellavinvestigacionaplicada/definicion-de-autores
Ander, E. (2014). en su
investigación técnica de investigación social- conceptos básicos, http://metodos-avanzados.sociales.uba.ar/wp-content/uploads/sites/216/2014/04/Ander_Egg_MUESTRA.pdf
Arias (2016). Question pro
en su investigación muestreo no probabilístico: definición tipos y ejemplos. https://www.questionpro.com/blog/es/muestreo-no-probabilistico/
Bastis Consultores, (2022). Blog online-tesis, Criterios de
Inclusión y Exclusión h
ttps://online-tesis.com/criterios-de-inclusion-y-exclusion/
Business School (2016). gestión de riesgo – niveles de riesgo y de control, Blog
https://www.ealde.es/niveles-riesgo-niveles-control/
Bussines Analitics, (2020). Blog Lemontech, ¿Qué son indicadores? Ejemplos, características
y tipos.
https://blog.lemontech.com/que-son-indicadores-ejemplos-caracteristicas-y-tipos/
Instituto de Ciencias Hegel (2021). Sistema de gestión
de seguridad y salud en el trabajo (SG –SST) en Perú.
https://hegel.edu.pe/blog/sistema-de-gestion-de-seguridad-y-salud-en-el-trabajo-sg-sst-en-peru/
Lisbeth, J., & Chávez, G. (2018). Sistema de
gestión de seguridad y salud en el trabajo para reducir riesgos laborales en
calera Koremarka Bambamarca.
Leon, G. (2020). Implementación del plan de seguridad y
salud ocupacional para disminuir los riesgos laborales en la empresa G&N,
Surquillo. Tesis (Título profesional de ingeniero industrial). Lima:
Universidad Cesar Vallejo, 2020.
https://repositorio.ucv.edu.pe/bitstream/handle/20.500.12692/55216/Leon_PGJSD.pdf?sequence=1&isAllowed=y
Mayorga, C. (2021) Seguridad y salud en el trabajo,
Revista empresarial & laboral, Lima,
https://revistaempresarial.com/salud/seguridad-y-salud-en-el-trabajo-en-el-2021/
Mejía, A. (2018). ¿Qué es la gestión de seguridad y
salud en el trabajo?, Blog de la escuela de Postgrado, Universidad Continental.
https://blogposgrado.ucontinental.edu.pe/que-es-el-sistema-de-seguridad-y-salud-en-el-trabajo
Ministerio de Trabajo, (2021). Sistema básico de
gestión de seguridad y salud en el trabajo.
https://www.gob.pe/774-notificar-accidentes-de-trabajo-incidentes-peligrosos-y-enfermedades-ocupacionales
Nunes, I. (2021) Aspectos generales de seguridad y salud en
el trabajo (SST), Universidad nova de Lisboa, Portugal.
https://oshwiki.eu/wiki/Aspectos_generales_de_seguridad_y_salud_en_el_trabajo_(SST)
Organización Internacional del Trabajo, La OIT estima
que se producen más de un millón de muertos en el trabajo cada año. Obtenido
de:
https://www.ilo.org/global/about-the-ilo/newsroom/news/WCMS_008562/lang--es/index.htm
Quiroz, A. E., & Sanchez,
H. E. (2018). Implementación de un plan de seguridad y salud ocupacional para
reducir el nivel de riesgo laboral en el molino piladora
del Valle SRL, 2018.
Reglamento de la Ley N° 29783, LEY DE Seguridad y
Salud en el Trabajo, Decreto Supremos N°005-2012-TR, https://www.munlima.gob.pe/images/descargas/Seguridad-Salud-en-el-Trabajo/Decreto%20Supremo%20005_2012_TR%20_%20Reglamento%20de%20la%20Ley%2029783%20_%20Ley%20de%20Seguridad%20y%20Salud%20en%20el%20Trabajo.pdf
Vallejo, M. C., Villa, G. U., & Cevallos, E. V.
(2017). Sistema de gestión de seguridad y salud en el trabajo, para la empresa
de vialidad IMBAVIAL EP Provincia de Imbabura. Industrial data, 20(1), 17-26.
Ventura, L. (2017), revista cubana universidad privada
del norte población o muestra,
http://scielo.sld.cu/scielo.php?script=sci_arttext&pid=S0864-34662017000400014